《中学综合素质》考试内容包括:专业理念、教育法律法规、教师职业道德、文化素养、基本能力等。
《中学教育知识与能力》考试内容包括教育基础知识与基本原理、中学课程、中学教学、中学生学习心理学、中学生发展心理学、中学生心理咨询八个模块。 、中学德育、中学班级管理与教师心理学。
《高中体育学科知识与教学能力》考试内容包括体育学科知识、教学设计、教学实施、教学评价四部分。
第一门课程《综合素质》
选择题+3大题+论文
这个题目其实很简单。 看一下选择题的知识分类就知道怎么考了。 只需温习一下基本问题即可。 三大题的知识点是固定的。 只需观看三个主要问题的视频课程并记住它们即可。 其余的作文就看你自己的水平了。 但还是需要一些时间,不能因为第二科难就把全部时间都花在Section 2上。
第二门课程《教育知识与能力》

这门课确实很难,特别是对于非师范生来说。 建议大家跟着视频课程学习整本书,然后在最后一节疯狂背诵。 (一般来说,第二科的成绩比第一科的分数要高,因为投入的精力更多。)
第三门课程《学科知识(高中体育)》
这个还是很简单的。 我仗着自己是一个健身爱好者,懂得一些运动解剖学。 我几乎没看书,所以做了两三篇过去的试卷,终于通过了……认真看书的话,肯定没问题。 的。
因此,对于视频课,你只需要观看科目1的3大题和科目2的全部即可。(科目3我认为没有必要。我付费的视频似乎是几年前的) .)我看的是《粉笔》。 买正版好还是闲鱼看好? 你只能靠你自己了。 像二科考试前背诵考试材料之类的东西一般都很容易买到……

03 如何准备面试

我们可以知道的是,面试考试是结构化+试讲+答辩的
每个科目的结构都是相同的。 网上资料很多,准备起来也很容易。 面试的重点主要是试讲。
试教案如何写?
我在浙江参加考试,教案试卷上写着:教案不计入面试成绩。 就是说你想写什么就写什么(我以为是按分数计算的,练习了很久),但主要是用来理清思路的。 写得好也有帮助。 您可以在线查看满分模板,但不需要遵循它。 它已经过时了。 答题卡画在框里。参考陈CJ:高中体育教师资格证书考试如何备考
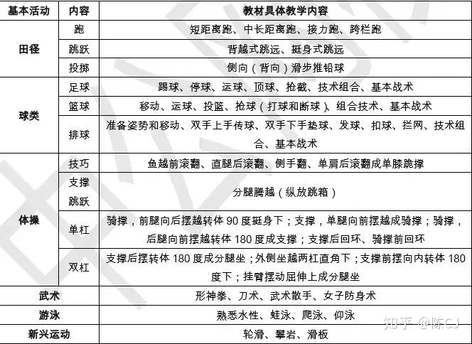
试验中将测试哪些运动项目?


如何准备?
我所做的是:我在网上观看了一些演示视频。 然后主要是找了一个在职的体育老师。 她教我规范的吹哨、团队指挥、课程的整体安排(热身、主材学习、放松练习、总结)等,重点其实就是这个过程。 主要武术素材的动作和示范完全是我自己编的,但我的口号非常规范、铿锵有力,表演时沉着冷静,没有怯场。 我也以适当的方式热身和放松。
至于运动的练习,我就是按照上面的表格,然后去百度看看历年国考题目都有哪些动作,无奈地练习了。 所以如果有条件的话,建议找体育老师来规范这些流程。 最后,你应该能够通过你不会做的动作。 真的找不到老师教吗? 就像上面的红字一样,考试的时候你的气场会更强。
关于面试地点
据说,测试是在体育场馆进行的。 我在宁波参加的考试是在教室里进行的,所以没有道具。 不管画什么,都得徒手表演(因为是室内,所以苦练的口哨不敢吹)。 如果运动场上有适合你的器材,最保险的就是多练习动作。
- - - - - - - - - - - - - - - - - - - - - - - 分向線

希望对你有帮助~
版权声明:本文内容由互联网用户自发贡献,该文观点仅代表作者本人。本站仅提供信息存储空间服务,不拥有所有权,不承担相关法律责任。如发现本站有涉嫌抄袭侵权/违法违规的内容, 请联系本站,一经查实,本站将立刻删除。如若转载,请注明出处:http://999263.cn/html/tiyuwenda/518.html

