-上海篮球冠军联赛-
优越的
王冠
关联
种族
— 小梦想,大能量 —
上海篮球锦标赛是由上海市篮球协会主办的上海地区最高级别的业余篮球赛事。 今年首次举办少儿冠军联赛,为5-12岁热爱篮球的孩子提供了一个实用、先进的比赛平台。


种族
事物
信
兴趣
1. 竞赛主题:小梦想,大能量
2、主办单位:上海篮球协会
三、主办单位:上海市闵行区篮球协会

4、协办单位:上海七条体育管理咨询有限公司
5、报名时间:即日起至7月26日
六、比赛时间、地点
1、时间:2023年7月29日、7月30日
2、地点:上海市闵行区江川东路950号
比赛场地

竞争
种族
想
求
竞赛类别
1、U8组:2014年9月1日后出生,不限性别;
2、U10组:2012年9月1日至2014年8月31日出生,不限性别;
3、U12组:2010年9月1日至2012年8月31日生,男子组
比赛形式
1、预选赛:各组原则上采用单循环赛和交叉淘汰赛。 每队将进行不少于3场比赛,依次决出各组的最终成绩。

2、决赛:在上海采取单组循环赛+交叉淘汰赛的方式决出各组的最终成绩。
3. 促销名额:
(一)会员组:U8、U10、U12组冠军晋级决赛。
(2)社会组:U10组冠军晋级决赛,U8组前三名晋级决赛。
4、晋级决赛的球队可按照以下名额更换队员:U8组不超过1名队员; U10组球员不超过2人; U12组的球员不超过3人。
5、总决赛计划于2023年8月举行,请关注上海篮协官方微信平台。

报纸
姓名
正方形
法律
合格
1、参赛运动员必须符合报名团体的年龄要求,身体健康,适合参赛。 运动员可以凭二代身份证或其他政府颁发的身份证进行比赛。 没有户籍或国籍限制。
2、经市体育局注册的青少年体育训练运动员和市优秀运动队运动员不得参加本次比赛。
3、每位运动员只能代表一支队伍报名。 违反本规定报名的,将取消相关队伍的参赛资格和比赛成绩。
团队形式
1、以团队形式报名,不接受个人报名。 如果某个小组的球队少于4支,则该小组将没有晋级名额。

2、每单位报名队伍数量不限。 每队可报名U7、U8组1名领队、1名教练员、4-6名运动员; U10组6-8名运动员; U12组10-15名运动员。
3、团队名称可自由命名,中英文均可,但不能超过8个汉字或16个字符。 名称必须符合中国法律、社会公德和精神文明规范。 如代表学校参赛,队名应反映学校名称。如队名与比赛主办方权利不符,应按照组委会要求更改队名
参加人员及报名方式
1、U8&U10&U12群众组:面向上海及长三角地区篮球培训机构、青少年篮球俱乐部、学校符合参赛要求的青少年队开放。 他们可以以团队形式注册。 不接受个人报名。 参加费298/人。
竞争
种族
规定
但
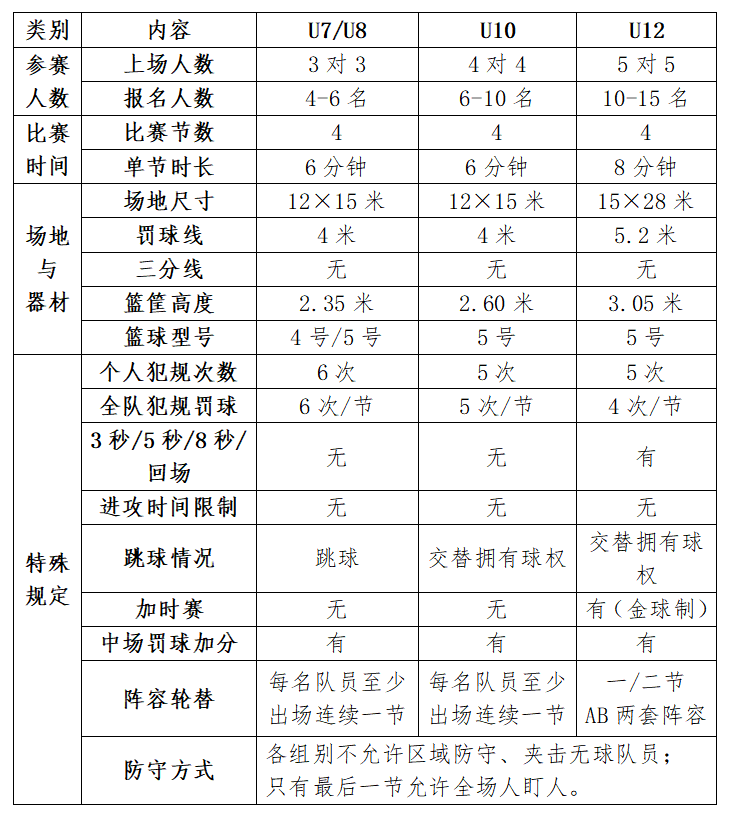
1、U8、U10小组比赛参照中国篮协《篮球小规则》; U12比赛参考中国篮协《篮球规则》。
2、各组主要技术参数及特殊规定对比如下:


部门联系人:布莱尔
电话:
版权声明:本文内容由互联网用户自发贡献,该文观点仅代表作者本人。本站仅提供信息存储空间服务,不拥有所有权,不承担相关法律责任。如发现本站有涉嫌抄袭侵权/违法违规的内容, 请联系本站,一经查实,本站将立刻删除。如若转载,请注明出处:http://999263.cn/html/tiyuwenda/1552.html

