九月开学季结束,新生招生也结束。 学生们期盼已久的足球联赛终于来了。 那么今年的新生杯有哪些值得关注的地方呢?继续阅读

活动
1、“东软杯”足球赛可以以自由队的形式报名。 每队报名人数不得少于7人,且不得超过11人。
2、选手需熟悉比赛规则。
3、评选最佳射手、最佳门将、最佳阵容。
4、评选出两支具有“体育道德”的队伍
活动流程

1、参赛队伍抽签仪式(定于10月17日下午)
2、开幕式表演(10月27日中午1点30分开始)
3. 足球比赛
5、季军赛和冠军赛
6. 冠军邀请赛
7、东软杯闭幕式


参加今年东软杯的队伍
IT国际团队
雷博队
东软RNG
东软旗队
明星团队
东软杰智俱乐部
蓝狐狸
东软绿色联盟团队
魔鬼
足球队
银河队
宇宙队
绘图结果

东软杯赛程


比赛形式(七人制):
小组赛:若有12支球队参加比赛,将通过抽签分为4个小组,并分为上下半场。 将进行单循环赛。 将采用积分制度。 胜一场积3分,平一场积1分,负一场积0分。 各组第一名、第二名将晋级下一阶段的比赛。
1/8淘汰赛:每组排名第一的球队将与另一组排名第二的球队以淘汰赛的形式进行比赛。 如果常规时间内仍打平,则进入加时赛阶段。 如果加时赛阶段仍然没有分出胜负,那么将进入点球大战,胜者将进入四分之一决赛。
四分之一淘汰赛:晋级四分之一淘汰赛的同半区球队将以淘汰赛形式进行比赛。 如果常规时间内仍打平,则进入加时赛阶段。 如果加时赛阶段仍没有分出胜负,则进入点球大战,胜者晋级决赛。
第三名:四分之一决赛被淘汰的球队争夺第三名。
冠军:四分之一决赛获胜球队争夺冠军。

全明星表演赛:
比赛中期举行,分为“成年组”和“少年组”。 “高年级组”由二年级和三年级学生组成,“低年级组”由一年级学生组成。 每个参赛队选出两名代表。 联盟最终的24名成员将由组委会成员和微信公众号投票决定参加表演赛。

冠军邀请赛:
冠军确定后,获胜队将有机会与学院教职工队进行一场友谊赛。

竞赛规则
1、比赛裁判由东软足协裁判组成员担任。 (决赛中,如有需要,可以请老师或专业裁判进行裁判)
2、如因其他原因导致比赛延误,主办方必须留出时间解决不便,并及时通知领队。
3、学院对本次活动的举办必须给予指示和同意,并给予全力支持。

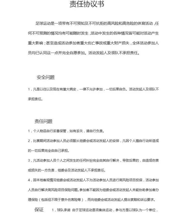
4、参赛者必须声明自愿参加本次比赛,签署免责协议,并愿意承担往返比赛场地或比赛过程中遭受的任何人身或财产损失。 主办单位及相关协办单位不承担任何责任。
5、参赛者完全同意并自觉遵守大会秩序和竞赛规则。
6、比赛过程中如发生打架、作弊等不良行为,经裁判或相关人员调解无效,大会将立即取消双方剩余比赛资格,并交由学院按有关规定处理。 。
7、两队如对裁判执法有任何不满,应向仲裁委员会提出,不得与现场裁判发生任何争议。
8、比赛要求各队提供自己的比赛服,必须统一,印有选手编号,标识清晰。 (如果赞助商愿意提供球衣,则统一使用赞助商的球衣,但颜色必须区分。)
9、参赛者赛前必须携带学生证和身份证接受检查,否则将不被允许参加比赛,违规队伍将直接被取消参赛资格。
10、每队8-12名队员,不少于7名队员。 少于 7 名球员的球队将不被允许参加比赛。
11、活动将提供小型医疗点,以处理临时轻伤。 如果发生重大伤害,将前往附近医院进行治疗。
12 东软足协保留本次比赛的最终解释权。
点击图片查看足球责任协议,
必看!


观看比赛可以增加五元能力点。
感谢大家这次的支持! !

想加入东软足协一起踢球吗?
版权声明:本文内容由互联网用户自发贡献,该文观点仅代表作者本人。本站仅提供信息存储空间服务,不拥有所有权,不承担相关法律责任。如发现本站有涉嫌抄袭侵权/违法违规的内容, 请联系本站,一经查实,本站将立刻删除。如若转载,请注明出处:http://999263.cn/html/tiyuwenda/1173.html

